car burglar alarm circuit diagram
security door alarm circuit diagram. 9 Pictures about security door alarm circuit diagram : diagram ingram: August 2013, Clever Car alarm circuit - Alarm_Control - Control_Circuit - Circuit and also security door alarm circuit diagram.
Security Door Alarm Circuit Diagram

door alarm circuit diagram security project
Pin On Electronics

alarm circuit 555 using burglar ic electronic timer astable circuits homemade multivibrator theft electronics gadgetronicx diagram engineering ic555 projects own
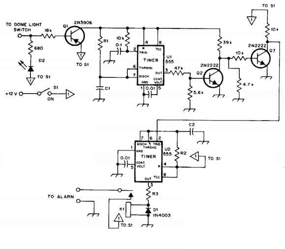
Diagram Ingram: August 2013

burglar ingram
Digital Alarm Clock Using 4026 Logic Gates Schematic Circuit Diagram

Clever Car Alarm Circuit - Alarm_Control - Control_Circuit - Circuit

circuit alarm clever circuits seekic activated seconds diagram stays delay control gr
Gallery Of Alarm Panel Wiring Diagram Download

light wiring diagram outdoor motion alarm flood sensor detector formula hanging cm height luster beste kronleuchter lampe esszimmer kristall das
5 Reasons Why Security Alarm Systems Are A Smart Investment

alarm system intrusion security systems gsm wireless residential installation bosch smart plan solutions office why
Alarm Circuit Page 7 : Security Circuits :: Next.gr

circuit alarm single bell gr circuits timed delays exit entry automatic cut features
Aolin Wiring Diagram

wiring diagram alarm viper system kenwood schematic posted 2005 input aux drawing logged ip september pm the12volt installbay
Alarm circuit page 7 : security circuits :: next.gr. Aolin wiring diagram. Alarm system intrusion security systems gsm wireless residential installation bosch smart plan solutions office why