car remote key circuit diagram
Car Keyless Entry Wiring Diagram. 18 Pics about Car Keyless Entry Wiring Diagram : Keyless Lock, Electric car remote control circuit diagram - Remote_Control_Circuit and also Arduino - Bluetooth Controlled RC Car - Hackster.io.
Car Keyless Entry Wiring Diagram

wiring
[DIAGRAM] Typical Car Alarm Wiring Diagram FULL Version HD Quality
![[DIAGRAM] Typical Car Alarm Wiring Diagram FULL Version HD Quality](http://img.auctiva.com/imgdata/1/3/4/8/7/2/1/webimg/588524383_o.jpg)
fortin doors
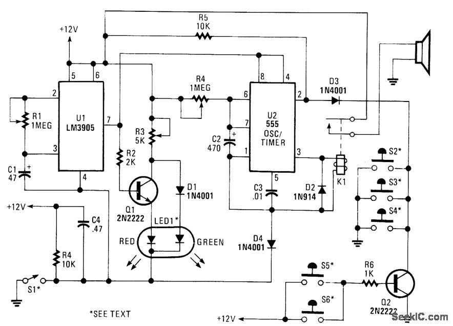
AUTO_ALARM - Control_Circuit - Circuit Diagram - SeekIC.com

alarm circuit seekic
Crimestopper Sp 101 Wiring Diagram - Wiring Diagram
crimestopper
Car Alarm/Starter Help - Ford Truck Enthusiasts Forums
starter ford alarm kill help forums sam
How Remote Control Works? - Remote Control

remote control works
Remote Control Using Telephone

telephone control remote circuit using schematic circuits electronic diagram radio schematics diagrams transmitter receiver switch simple wiring electronics appliances parallel
Pin On Electrical

ignition circuit tecumseh painless
[DIAGRAM] Typical Car Alarm Wiring Diagram FULL Version HD Quality
![[DIAGRAM] Typical Car Alarm Wiring Diagram FULL Version HD Quality](http://img.auctiva.com/imgdata/1/3/4/8/7/2/1/webimg/588522781_o.jpg)
Wireless Remote Electric Car Circuit Diagram - Automotive_Circuit

circuit remote electric diagram wireless seekic
Generator Auto Start Circuit Diagram – Genset Controller

genset be1
Keyless Lock
automotive
To Control Your Remote Control Car Over The Internet

Electric Car Remote Control Circuit Diagram - Remote_Control_Circuit

circuit remote control electric diagram schematic wiring seekic diagrams gr
Remote Control Car Wiring Schematic - Complete Wiring Schemas
circuit remote control electric diagram schematic wiring seekic gr diagrams
Car Keyless Entry Wiring Diagram
keyless
12v Ride On Car Wiring Diagram - Easywiring

flasher horse running daytime tow rv easywiring wholefoodsonabudget belt f150 powerstroke digramssample diagramimages wiringdiagrams mainetreasurechest
Arduino - Bluetooth Controlled RC Car - Hackster.io

bluetooth controlled arduino circuit using diagram robot projects rc toy door android automatic sensor code schematics forward digital
Wireless remote electric car circuit diagram. Flasher horse running daytime tow rv easywiring wholefoodsonabudget belt f150 powerstroke digramssample diagramimages wiringdiagrams mainetreasurechest. Car alarm/starter help