car reservation sequence diagram
Venta De Casas En El Palmar: Use Case Diagram Hotel Booking System. 9 Pictures about Venta De Casas En El Palmar: Use Case Diagram Hotel Booking System : Use Case Templates to Instantly Create Use Case Diagrams Online | Use, rental car diagram rental free engine image for user | Use case and also Ticketing System ( Sequence Diagram (UML)) | Sequence diagram, Diagram.
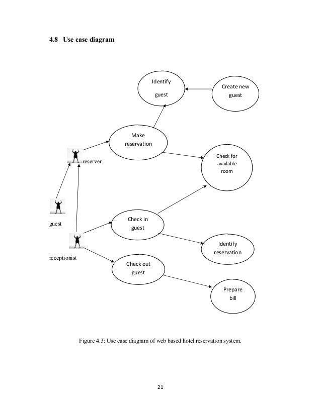
Venta De Casas En El Palmar: Use Case Diagram Hotel Booking System

reservation palmar
Rental Car Diagram Rental Free Engine Image For User | Use Case

reservation uml diagrams creately
UML Diagrams For Railway Reservation | Programs And Notes For MCA
diagram class reservation railway system uml examples diagrams shares software case use pdf communication garmin tech
Use Case Templates To Instantly Create Use Case Diagrams Online | Use

Online Bus Ticket Reservation

Ticketing System ( Sequence Diagram (UML)) | Sequence Diagram, Diagram

diagram sequence ticketing system diagrams uml using creately kiosk
Help On My Use Case Diagram

diagram case use help
Class Diagram Templates To Instantly Create Class Diagrams - Creately

instantly
Java Mini Project On Vehicle Hiring System – 1000 Projects

system vehicle diagram hiring er project mini java sequence
Uml diagrams for railway reservation. Reservation palmar. Diagram case use help