car company er diagram
Enhanced ER Model - GeeksforGeeks. 9 Pictures about Enhanced ER Model - GeeksforGeeks : ExoProtect Is An Insurance Company. The ER Diagram... | Chegg.com, database - the work flows and how to design an er model or diagram and also Ch-16-Car-Dealership-Solution-ERD-300×219 – Database Design – 2nd Edition.
Enhanced ER Model - GeeksforGeeks

erd geeksforgeeks rto
ExoProtect Is An Insurance Company. The ER Diagram... | Chegg.com

ermodelexample
Er Diagram For Life Insurance Management System - Steve

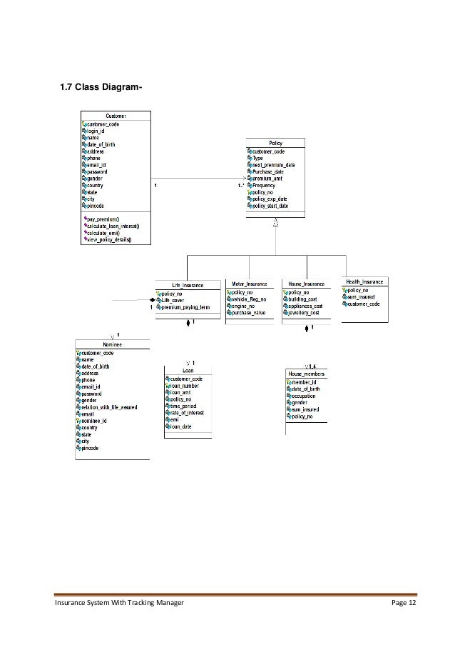
insurance system project diagram report er management tracking manager steve
Ch-16-Car-Dealership-Solution-ERD-300×219 – Database Design – 2nd Edition

erd opentextbc sql diagrams
ExoProtect Is An Insurance Company. The ER Diagram... | Chegg.com

relational
ICONIX Process For Service-Oriented Architecture - A Roadmap For SOA

system domain rental oriented architecture service fact community process services roadmap called problem figure
ER Diagram - ADSA-BC553-4

adsa จอง การ
Database - The Work Flows And How To Design An Er Model Or Diagram

er entity relationship diagram schema database rental flows system movie down customer
An Example Of A Data Model For A Fictitious Rental Car Company

rental fictitious
Exoprotect is an insurance company. the er diagram.... System domain rental oriented architecture service fact community process services roadmap called problem figure. Ch-16-car-dealership-solution-erd-300×219 – database design – 2nd edition